Home
Papers
Projects
Blog
Course Notes
About
第16讲 群同构定理
Abstract Algebra
Published
January 10, 2018
Modified
January 10, 2018
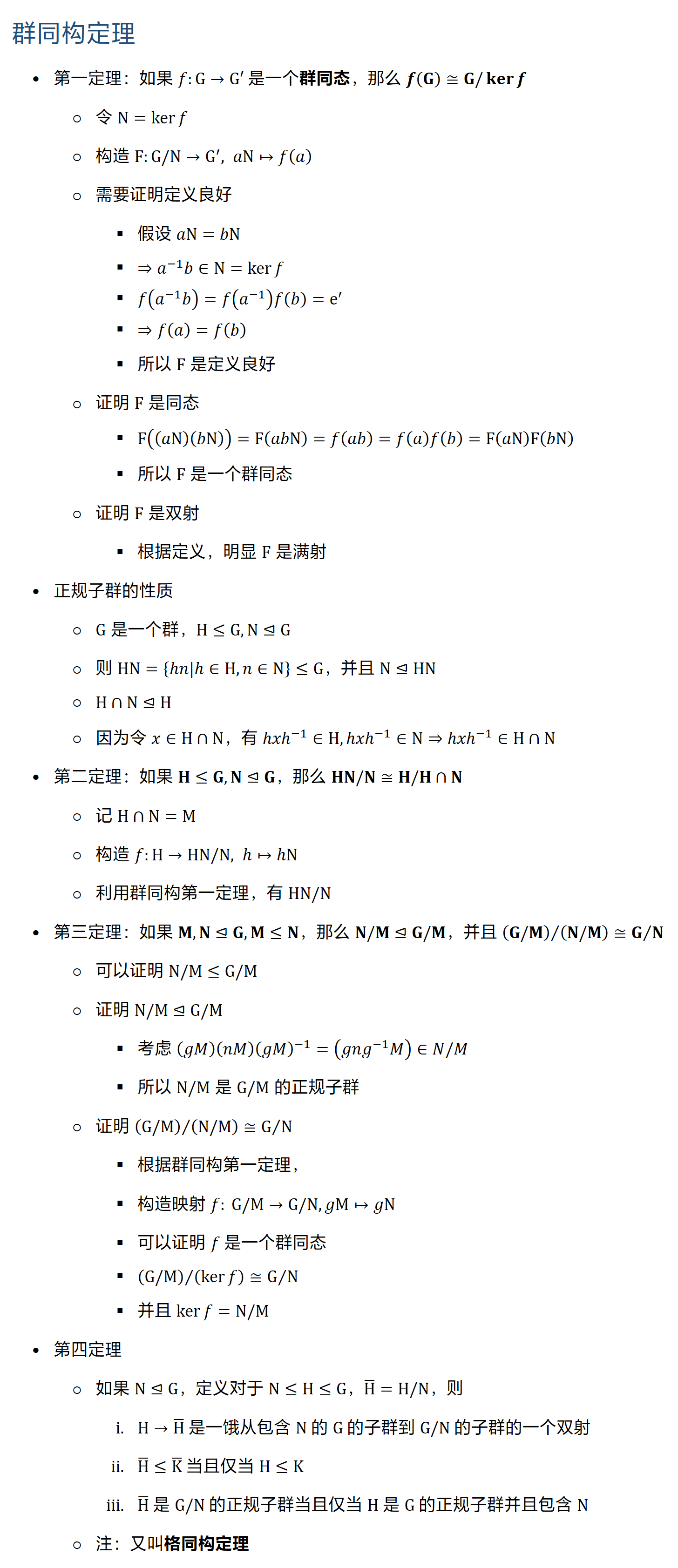
群同构定理 • 第一定理:如果 f:G→G′ 是一个群同态,那么 f(G)≅G\kerf ○ 令 N=kerf ○ 构造 F:G\N→G^′, aN↦f(a) ○ 需要证明定义良好 § 假设 aN=bN § ⇒a^(−1) b∈N=kerf § f(a^(−1) b)=f(a^(−1) )f(b)=e^′ § ⇒f(a)=f(b) § 所以 F 是定义良好 ○ 证明 F 是同态 § F((aN)(bN))=F(abN)=f(ab)=f(a)f(b)=F(aN)F(bN) § 所以 F 是一个群同态 ○ 证明 F 是双射 § 根据定义,明显 F 是满射 • 正规子群的性质 ○ G 是一个群,H≤G, N⊴G ○ 则 HN={h�|hH, n∈N}≤G,并且 N⊴HN ○ H∩N⊴H ○ 因为令 x∈H∩N,有 〖h�h^(−1)∈H, 〖h�h
(−1)∈N⇒〖h�h
(−1)∈H∩N • 第二定理:如果 H≤G, N⊴G,那么 HN\N≅H\H∩N ○ 记 H∩N=M ○ 构造 f:H→HN\N, h↦hN ○ 利用群同构第一定理,有 HN\N • 第三定理:如果 M,N⊴G, M≤N,那么 N\M⊴G\M,并且 (G/M)∕(N/M) ≅G∕N ○ 可以证明 N\M≤G\M ○ 证明 N\M⊴G\M § 考虑 (gM)(nM) (gM)
(−1)=(gng
(−1) M)∈N\M § 所以 N\M 是 G\M 的正规子群 ○ 证明 (G/M)∕(N/M) ≅G∕N § 根据群同构第一定理, § 构造映射 f: G\M→G\N, gM↦gN § 可以证明 f 是一个群同态 § (G/M)∕(kerf ) ≅G∕N § 并且 kerf=N\M • 第四定理 ○ 如果 N⊴G,定义对于 N≤H≤G,H ̅=H\N,则 i. H→H ̅ 是一饿从包含 N 的 G 的子群到 G/N 的子群的一个双射 ii. H ̅≤K ̅ 当且仅当 H≤K iii. H ̅ 是 G\N 的正规子群当且仅当 H 是 G 的正规子群并且包含 N ○ 注:又叫格同构定理